又一光伏二代接班!“80后”出任35亿市值上市公司董事长
更新时间:2025-11-13
来源:
浏览量:
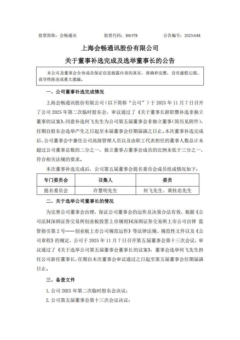
光能圈获悉,11月8日,会畅通讯发布关于董事补选完成及选举董事长的公告。
公告显示,会畅通讯董事会选举何飞先生担任公司新任董事长,任期自本次董事会审议通过之日起至第五届董事会任期届满日止。
会畅通讯主营智能云视频业务主要分为智能云视频软件业务以及智能云视频硬件终端及摄像机业务。这家市值超35亿的上市企业控股股东为江苏新霖飞投资有限公司。
此前10月23日,会畅通讯曾发布公告,何其金先生因个人原因,申请辞去公司董事、董事长及董事会提名委员会职务,辞职后,何其金先生不再担任公司任何职务。
此次选举出的何飞与原董事长何其金为父子关系。
何飞先生,1988 年 6 月出生,本科学历。曾任江苏波司登制衣有限公司副总经理、中环艾能(高邮)能源科技有限公司董事长、江苏新霖飞能源科技有限公司副总裁;现任江苏新霖飞能源科技有限公司总裁,江苏省光伏产业协会理事,宿迁市人大代表,扬州新闻人物。
据新霖飞官网介绍,新霖飞集团起源于2008年,先后在江苏省扬州市、高邮市、宿迁市、江阴市等地建成9大生产基地及十多家子公司,业务涵盖金刚线、光伏玻璃、光伏胶膜EVA、单晶硅切片、大尺寸单晶电池、大尺寸高效组件的研发与生产、光伏电站建设运营以及风光储充一体化产业园的投资与新能源项目开发等。?集团下属公司已集结形成垂直一体化、全覆盖的产业布局。至2024年底,公司切片产能达到100GW、高效电池片产能达36GW、组件达15.5GW产能。
近年来,光伏企业接班潮兴起,知名的80后接班人包括,通威股份的刘舒淇,协鑫集团的朱钰峰,英利集团苗青,林洋能源陆丹青、福莱特阮泽云等。
详情如下:


免责声明: 本站内容转载自合作媒体、机构或其他网站的信息,转载此文仅出于传递更多信息的目的,但这并不意味着赞同其观点或证实其内容的真实性。本站所有信息仅供参考,不做交易和服务的根据。本站内容如有侵权或其它问题请及时告之,本网将及时修改或删除。凡以任何方式登录本网站或直接、间接使用本网站资料者,视为自愿接受本网站声明的约束。
上一篇 : “渔光和鸣”!全球最大渔光互补工程三期开工
下一篇:破解水务高碳难题!周程晟:靠 “光伏 + 储能 + 制氢”,


